
《看咸阳》讯:参军报国是不少人的梦想,2025年征兵报名已经开始了。众所周知,参军体检十分严格,视力更是一道绕不开的“关卡”,许多怀揣军营梦的有志青年往往因为视力不达标,最终与自己的梦想失之交臂。为了帮助大家顺利通过体检,小编特意整理了一份体检指南,有关参军做近视手术的热点问题都给大家安排好啦。
征兵视力要求


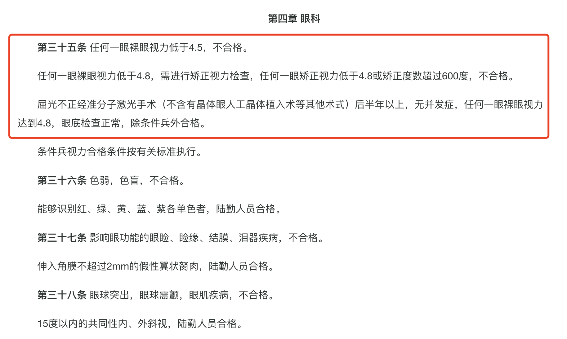
1.任何一眼裸眼视力低于4.5者不合格;若裸眼视力低于4.8,可进行矫正视力检查,但矫正后视力不得低于4.8,且矫正度数不得超过600度。
2.若进行过准分子激光手术(不含有晶体眼人工晶体植入术等其他术式),术后需满半年以上,无并发症,且裸眼视力达到4.8,眼底检查正常,除条件兵外均视为合格。
征兵准分子激光手术通关攻略
1.提前预约
可致电咸阳市第一人民医院眼屈光中心33131978进行预约。
2.术前准备
近视手术不是随到随做,术前检查前应先停戴隐形眼镜软片1周,硬片3周,角膜塑形镜3月以上。
3.术前检查
想要摘镜,一定要提前做好术前检查,只有通过360°全方位的检查,才能为摘镜之路把好“安检”关。检查当天,眼底检查和验光需要散瞳,所以来检查不要自己开车或者骑车,最好在亲属或者朋友的陪同下来院,检查时间一般在1~1.5个小时。手术前1天,需要裂隙灯、复验光及角膜地形图等相关检查,以及术前告知术前注意事项和术前谈话、签字,因此请事先预留足够的时间。
4.选择适合自己的手术方式

近视手术也并非想做就能做,根据术前检查结果,由专家进行评估,判断是否适合做近视手术,适合做哪种类型的手术。手术方式的确定是根据个人的眼睛检查参数而定,近视手术不仅仅注重术式选择,还需关注术前、术中、术后各个环节,全程定制化近视手术方案,矫正精准度更高,术后视力更好。
5.预留术后恢复时间
虽然近视术后绝大多数人第二天即可正常用眼,但为确保充足的恢复时间,建议尽早手术。
如何选择近视手术方式
如今屈光手术已经是一项非常成熟的技术,是国际上公认的安全、高效的矫正方法。目前主流的屈光手术主要分为2类:激光角膜屈光手术和ICL晶体植入术。
激光角膜屈光手术
激光角膜屈光手术包括我们常说的全飞秒、半飞秒、全激光SMART等,通过激光切削角膜组织来达到矫正近视、远视、散光和老花的目的,不损伤其他眼部组织,切口光滑平整,创伤小,恢复快。
ICL晶体植入术
ICL晶体植入术,采取加法的矫正策略,通过在眼内植入一枚特殊的「隐形眼镜」,从而矫正近视、散光,不改变角膜形态。
近视手术什么时候做最好
近视手术需安排在应征体检半年前进行,而手术前至少1个月安排术前检查。手术并非到院即做,术前检查决定了眼部条件能否进行近视手术。
如果有影响近视手术的眼部疾病,需要先进行疾病治疗,也就意味着需要将这部分时间考虑进去。在不清楚自己眼部条件的情况下,合理安排时间才是最好的保障。
科室简介
眼屈光中心是对于各类屈光不正进行规范诊断、综合治疗以及进行飞秒激光角膜手术及眼内屈光手术矫正的专业科室。
中心自2003年在省内最早一批开展屈光手术,至今手术量已逾4万台,居咸阳地区之首,在省内名列前茅。于2020年6月荣获“个性化微飞秒视觉质量认证中心”称号,2023年3月荣获“个性化微飞秒全球认证屈光中心”称号及“德国蔡司VisuMax全飞秒临床合作单位”。
现有眼科学博士裴瑞主任为学科带头人,科室拥有主任医师1名,副主任医师1名,主治医师1名,视光医师1名,技师1名,高级验光师2名,护士3名。诊疗特色:中心现有德国蔡司VisuMax全飞秒激光手术平台;配套Topolyzer眼表分析仪的美国鹰视飞秒FS-200及准分子EX-500手术平台;德国Pentacam三维眼前节分析系统;全套进口Topcon电脑验光仪及综合验光仪等设备。
诊疗范围:各类复杂近视、远视、散光、屈光参差以及老视等屈光不正问题提供量身定做的个体化激光手术治疗及有晶体眼后房型人工晶体植入手术。常规开展:全飞秒 SMILE手术;角膜地形图引导、Q值引导、个体化Q值调整、波前像差优化的各类微飞秒激光屈光矫治手术及表层LASEK手术,以及PTK和PRK手术,同时开展有晶体眼后房型人工晶体植入手术。
科室电话:029-33131978
(咸阳市第一人民医院)
(责编:李璐 审核:妙侠 签发:吕骥)

video